聯系我們

座機:027-87580888
手機:18971233215
傳真:027-87580883
郵箱:didareneng@163.com
地址: 武漢市洪山區魯磨路388號中國地質大學校內(武漢)

地方政策

101個市!地源熱泵等設備納入政府采購綠色建材產品目錄

日前,財政部、住房城鄉建設部、工業和信息化部聯合印發《關于進一步擴大政府采購支持綠色建材促進建筑品質提升政策實施范圍的通知》(以下簡稱《通知》),積極推廣綠色建筑綠色建材,在前期政府采購支持綠色建材促進建筑品質提升政策實施基礎上,財政部、住房城鄉建設部、工業和信息化部進一步擴大了政策實施范圍。

 

2025年1月1日起,在北京市朝陽區等101個市(市轄區)實施政府采購支持綠色建材促進建筑品質提升政策。納入政策實施范圍的項目包括醫院、學校、辦公樓、綜合體、展覽館、會展中心、體育館、保障性住房以及舊城改造項目等政府采購工程項目,含適用招標投標法的政府采購工程項目。鼓勵各政策實施城市將其他政府投資項目納入實施范圍。
 

《通知》提出“落實政府采購政策要求”“加強綠色建材采購管理”“優先開展工程價款結算”三項主要任務,并明確要求各政策實施城市要以推動城鄉建設綠色發展為目標,運用政府采購政策積極推廣應用綠色建筑綠色建材,大力發展裝配式、智能化等新型建筑工業化建造方式,建設綠色建筑,形成支持建筑領域綠色低碳轉型的長效機制,引領建材和建筑產業高質量發展,著力建設安全、舒適、綠色、智慧的好房子,打造宜居、綠色、低碳城市

101個市!地源熱泵等設備納入政府采購綠色建材產品目錄-地大熱能 

《通知》要求,納入政策實施范圍的工程項目,要提高工程價款結算比例,工程進度款支付比例不低于已完工程價款的80%。推行施工過程結算,發承包雙方通過合同約定,將施工過程按時間或進度節點劃分施工周期,對周期內已完成且無爭議的工程項目進行價款計算、確認和支付。經雙方確認的過程結算文件作為竣工結算文件的組成部分,竣工后原則上不再重復審核。
 
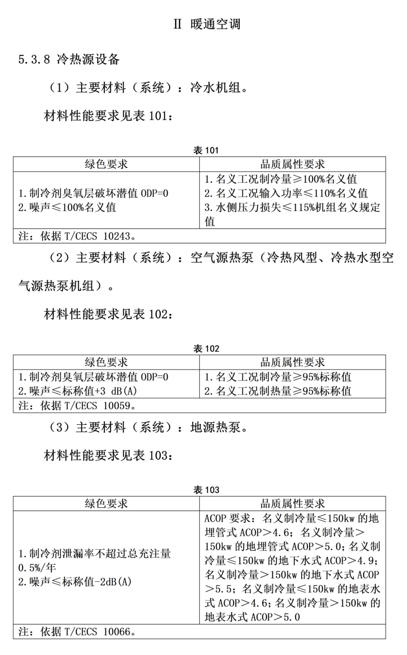
值得一提的是,《通知》以附件的形式發布的《綠色建筑和綠色建材政府采購需求標準(2025年版)》顯示,“政府采購綠色建材產品目錄”中,暖通空調的冷熱源設備包括冷水機組、空氣源熱泵地源熱泵,并對其產品品質屬性要求作了說明。
 
政府采購支持綠色建材促進建筑品質提升政策實施城市名單
 
一、北京市
2.通州

4.懷柔區


二、天津市

6.靜海區


三、河北省
8.唐山市
四、山西省

11.太原市


13.鄂爾多斯


六、遼寧省
15.大連市

16.鞍山市


七、吉林省

18.延邊州


八、黑龍江省

19.大慶市


九、上海市
20.普陀區

21.寶山區


十、江蘇省
24.淮安市
25.鹽城市

27.宿遷市


十一、浙江省
29.寧波市
30.湖州市
31.紹興

32.臺州市


十二、安徽省
34.蚌埠市
36.滁州市
37.蕪湖市

38.銅陵市


十三、福建省
41.泉州市
42.三明市

43.龍巖市


十四、江西省

44.吉安市


十五、山東省
48.棗莊
51.濰坊
53.泰安市
54.威海
55.日照市
56.臨沂

60.菏澤市


十六、河南省
64.漯河
65.三門峽
66.信陽市

67.濟源示范區


十七、湖北省
71.黃石市
73.黃岡

74.隨州


十八、湖南省
75.衡陽市

76.株洲市


十九、廣東省
80.梅州市
81.惠州

82.東莞市


83.北海市

84.賀州市


二十一、海南省
85.??谑?/div>
86.三亞市

87.儋州市


二十二、重慶市

88.榮昌區


二十三、四川省

91.德陽市


二十四、云南省

92.玉溪市


二十五、西藏自治區
93.日喀則

94.林芝市


二十六、陜西省

95.西安市


二十七、甘肅省
96.蘭州
97.蘭州新區
二十八、青海省

98.西寧


二十九、寧夏回族自治區

99.銀川市


三十、新疆維吾爾自治區

100.喀什地區